티스토리 뷰
@GeneratedValue
JPA 에서 제공하는 애노테이션이며, 엔티티 식별자 생성을 JPA 에서 위임하는 애노테이션
`GeneratedValue.java`
@Target({ElementType.METHOD, ElementType.FIELD})
@Retention(RetentionPolicy.RUNTIME)
public @interface GeneratedValue {
GenerationType strategy() default GenerationType.AUTO;
String generator() default "";
}
`GenerationType.java`
public enum GenerationType {
TABLE,
SEQUENCE,
IDENTITY,
AUTO;
}
식별자의 생성 전략을 지정할 수 있는데, TABLE, SEQUENCE, IDENTITY, AUTO 4가지로 구분된다.
| 전략 | 설명 |
| IDENTITY | 식별자 생성을 데이터베이스에 위임한다. |
| SEQUENCE | 데이터베이스의 시퀀스를 사용한다. |
| TABLE | 키 생성용 테이블을 사용한다. |
| AUTO | 데이터베이스 방언에 따라 자동 지정된다. (DEFAULT) |
일반적으로 데이터베이스에 위임하는 방식을 권장한다.
IDENTITY
- 기본키 생성을 데이터베이스에 위임한다.
- 키 생성의 **동시성 처리** 도 데이터베이스에 위임
- 주로 MySQL, PostgreSQL, SQL Server 등에서 사용한다.
- JPA 는 보통 트랜잭션 커밋 시점에 INSERT SQL 을 실행한다.
- 하지만 AUTO_INCREMENT 를 사용할 경우, 데이터베이스에 INSERT SQL 을 실행한 후에 엔티티의 식별자 값을 알 수 있다.
- IDENTITY 전략은, 엔티티가 persist 되는 시점에 **즉시 INSERT SQL 을 실행** 하고 DB 에서 식별자 값을 가져온다.
- 이는 단점이 될 수 있다.
- 영속성 컨텍스트에서 엔티티를 관리하려면 식별자가 필요하다.
- 하지만 데이터베이스에 INSERT 되는 시점에 식별자 값을 알 수 있기 때문에, persist 를 호출하는 시점에 쿼리를 해야한다는 제약사항이 생긴다.
SEQUENCE
- 시퀀스는 유일한 값을 순서대로 생성하는 특별한 데이터베이스 오브젝트 이다.
- 주로 Oracle, PostgreSQL, H2 등에서 사용한다.
- 엔티티를 persist 하는 시점에 데이터베이스 INSERT SQL 을 날리지 않고, 시퀀스 값만 얻어 영속성 컨텍스트에 저장한 뒤 트랜잭션 커밋시점에 INSERT SQL 을 날린다.
- 엔티티 별로 시퀀스를 별도로 관리하고 싶다면 **@SequenceGenerator** 를 사용해야 한다.
@SequenceGenerator 를 사용하지 않으면 기본적으로 hibernate sequence 를 전역에서 사용한다.
@SequenceGenerator
@SequenceGenerator(
name = "ENTITY_ID_GENERATOR",
sequenceName = "ENTITY_SEQUENCES",
initialValue = 1, allocationSize = 1)
| 속성 명 | 설명 |
| name | 식별자 생성기의 이름 (필수) |
| sequenceName | 데이터베이스에 등록된 시퀀스 명 (DEFAULT: hibernate_sequence) |
| initialiValue | 시퀀스의 시작값, 최초 생성시에 사용된다. (DEFAULT: 1) |
| allocationSize | 시퀀스 호출시마다 증가하는값, 성능최적화에 사용되며 데이터베이스 시퀀스값이 1 씩 증가한다면 반드시 1로 지정해야한다. |
allocationSize 의 기본 값이 50인 이유
- allocateSize 의 값이 1인 경우, 매번 persist 할 때 마다, sequence.nextVal 로 DB 를 호출하게 되어 성능 이슈가 존재한다.
- 기본 설정으로 allocateSize 가 50 이면, DB 에는 미리 50을 올려놓고, 메모리상에서 1씩 올려서 50까지 사용한다.
- 만약 50까지 다사용했다면 다시 호출하여 DB의 값은 100으로 올려 이전 과정을 반복한다.
- 이 방법을 사용하면 다수 WAS 를 사용해도 동시성 문제가 해결된다.
TABLE
- 키 생성용 테이블을 하나 만들어, 데이터베이스의 시퀀스를 흉내내는 전략이다.
- 모든 데이터베이스에 적용이 가능하지만, 성능이 떨어진다.
- 마찬가지로 엔티티 별로 별도로 관리하고 싶다면, **@TableGenerator** 를 사용해야 한다.
@TableGenerator
@TableGenerator(
name = "ENTITY_ID_GENERATOR",
table = "ENTITY_SEQUENCES",
pkColumnValue = "ENTITY_ID",
allocationSize = 1)
| 속성 명 | 설명 |
| name | 식별자 생성기의 이름 (필수) |
| table | 키 생성 테이블 명 (DEFAULT: hibernate_sequences) |
| pkColumnName | 시퀀스 컬럼 명 (DEFAULT: sequence_name) |
| valueColumnName | 시퀀스 값 컬럼 명 (DEFAULT: next_val) |
| pkColumnKey | 키로 사용할 값 이름 (DEFAULT: 엔티티 명) |
| initialValue | 시퀀스의 시작 값 (DEFAULT: 0) |
| allocationSize | 시퀀스 호출시 마다 증가하는 값, 성능최적화에 사용된다. |
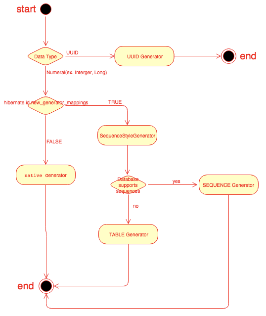
하이버네이트의 자동 키 생성 전략

- @GeneratedValue 가 적용된 데이터 타입을 확인하고, UUID 타입이라면 UUID Generator 를 사용한다.
- @GeneratedValue 가 적용된 데이터 타입이 숫자 타입 (Long, Integer ...) 일경우, 하이버네이트의 hibernate.id.new_generator_mappings 속성 값 을 확인한다.
- FALSE 일 경우 Native Generator 를 사용한다.
- Native Generator 는 하이버네이트에 설정된 Dialect 를 참조한다.
- TRUE 일 경우 **SequenceStyleGenerator** 를 사용한다.
- 데이터베이스가 시퀀스를 지원한다면, SequenceGenerator 를 사용한다.
- 만약 시퀀스를 지원하지 않는다면 TableGenerator 를 사용한다.
- FALSE 일 경우 Native Generator 를 사용한다.
SequenceStyleGenerator 는 **optimizer** 들을 제공하고, 이를 이용해 성능 최적화에 활용할 수 있도록 제공한다.
- 구현체로 Hibernate 를 사용할 경우, 기본적으로 NoopOptimizer 를 사용한다. (incrementSize 의 값 등에 의해 Optimizer 가 결정되는데, 기본 값은 1)
> 키 생성 전략을 AUTO 로 지정했을 경우 NoopOptimizer 를 기본으로 사용하게 된다.
@SequenceGenerator (@TableGenerator) 애노테이션을 사용해서 별도의 제너레이터를 사용하는 경우에는 기본적으로 **pooled Optimizer** 를 사용한다.
- 이는 allocationSize 값을 참조하여 최적화를 수행한다.
- allocationSize 가 1이라면 NoopOptimizer 로 변경된다.
JPA 에서 제공하는 애노테이션을 사용할 경우 다양한 옵티마이저들이 존재함에도 불구하고, 정해진 옵티마이저를 사용할 수 밖에 없다.
Hibernate 에서 제공하는 **@GenericGenerator** 를 사용하면 Optimizer 를 직접 지정해서 최적화가 가능해진다.
> spring boot 를 사용한다면, boot 버전에 따라 hibernate.id.new_generator_mappings 값이 달라지므로 주의해서 사용해야 한다.
> 1.5.x : hibernate.id.new_generator_mappings: false
> 2.x.x : hibernate.id.new_generator_mappings: true
> hibernate 5.x 부터 hibernate.id.new_generator_mappings 의 기본값 이 true 로 변경되었다.
참고
- https://dzone.com/articles/jpa-hibernates-legacy-and
- https://docs.jboss.org/hibernate/orm/5.4/userguide/html_single/Hibernate_User_Guide.html#identifiers-generators-table
- https://vladmihalcea.com/hibernate-hidden-gem-the-pooled-lo-optimizer/
- https://github.com/hibernate/hibernate-orm/blob/2efacb6f239fa03c57c0f2bc9155418bafb9736c/hibernate-core/src/main/java/org/hibernate/id/enhanced/OptimizerFactory.java#L157
'JPA' 카테고리의 다른 글
| JPA 와 영속성 관리 (5) | 2020.07.30 |
|---|---|
| JPA 환경 세팅 및 실습 (0) | 2020.06.12 |
| JPA 소개 (2) | 2020.06.06 |
| JPA를 학습해야 하는 이유 (0) | 2020.05.20 |